Toggle Navigation
首页
关于我们
公司介绍
>
领导团队
>
愿景共识
>
大事记
>
招贤纳士
>
联系我们
>
新闻中心
公司新闻
>
代理媒体
频道介绍
>
产品价格
>
收视快讯
>
新媒体
品牌传播
频道介绍
产品价格
收视快讯
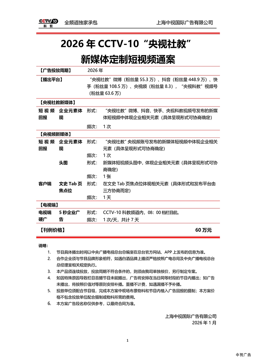
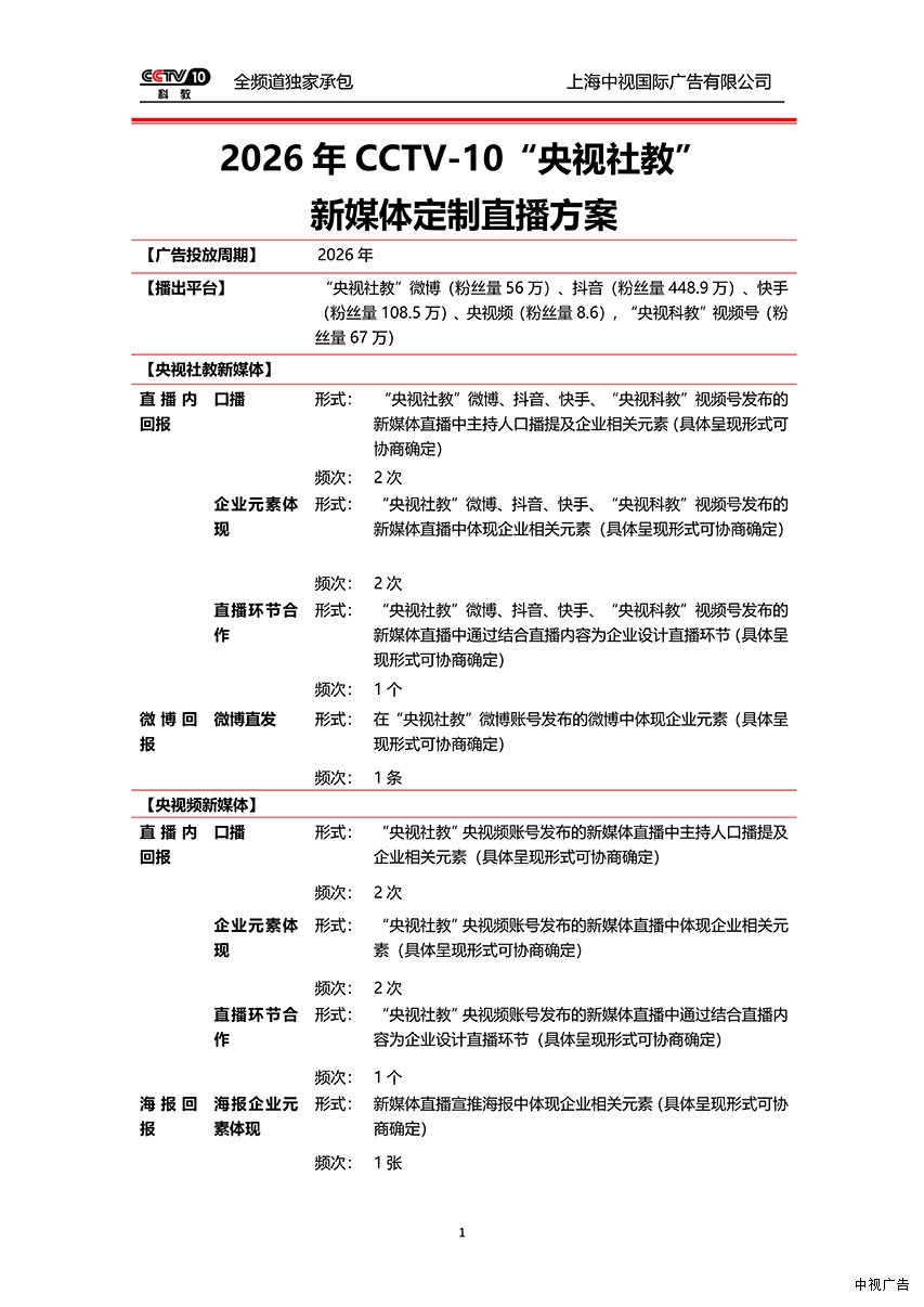
2026年CCTV-10 “央视社教” 新媒体定制短视频和定制直播通案
发布:本站
时间:2026/1/28 14:11:10
浏览:次